Skip to content
Samar State University
Menu
Job Vacancy
Download Forms
For Employees
For Students
Client Feedback
Contact
About
University History
University Profile
Seal
Vision, Mission, Mantra, & Quality Policy
Data Privacy Notice
Organizational Chart
Board of Regents
President’s Portfolio
Bionotes
President’s Report
SUA Messages
Pres Awards & Recognitions
Gallery
The Vice Presidents
Vice President for Academic Affairs
Vice President for Research and Extension Services
Vice President for Student Affairs and Services
Vice President for Administration and Finance
Key Officials
Academics
Organizational Chart
Academic Grants & Scholarships
Academic Calendar
Campuses/Colleges
College of Education (COED)
College of Arts & Sciences (CAS)
College of Nursing and Health Sciences (CONHS)
College of Engineering (COENG)
Bachelor of Science in Civil Engineering
Bachelor of Science in Computer Engineering
Bachelor of Science in Electronics Engineering
Bachelor of Science in Electrical Engineering
College of Industrial Technology (CIT)
College of Graduate Studies (CGS)
Mercedes Campus
Paranas Campus
Basey Campus
University Library
About
Rules and Regulations
Our Resources
Our Services
Linkages
Gallery
Library Guides
Ask a Librarian
FAQs
Registrar Services
Online Classes/Learning Management System (LMS)
Research and Extension
Organizational Chart
Research Centers
Research Center for Culture and Social Issues (RCCSI)
The Center for Fisheries and Aquatic Resources, Research and Development (CFARRD)
Center for Engineering, Science and Technology Innovation (CESTI)
Samar Island Center for Good and Local Governance (SICGLG)
Samar Island Center for Adult Education and Technology Learning (SI-CAETLe)
Samar Island GIS and Data Analytics Center (SIGISDAC)
Environmental Sustainability Research and Development Center (ESRDC)
Innovation and Technology Support (TBI)
Gender and Development (GAD)
Research Ethics Review Board (ERB)
Research Journals
The Countryside Development Research Journal
Journal of Academic Research
Journal of Samar Studies
Research Publications
Scientific Research Publications
Intellectual Property Publications
Paper Presentation
Community Engagement
Linkages/Partners
Awards and Recognitions
Events and Activities
Extension Program
Poverty Conference (POVCON)
2023
2022
2021
2020
2019
Student Life
Organizational Chart
Student Handbook
Student Welfare and Development Services (SWDS)
Career Services Center
Care and Wellness Services Unit
Student Clubs and Societies
Student Accommodation
Alumni Relations
Infrastructure
Campus Tour
Facilities
Campus Facilities
Sport Facilities
Other Support Services
Support Services for Mental Health Conditions
Map Identifying Wheelchair Ramps, Disabled Toilets and Parking Access
Internationalization
Good Governance
Hallmarks of Excellence
Annual Reports
Strategic Plan 2022-2027
Crisis Management Framework
Transparency Seal
FOI Manual/Certificates
Citizen’s Charter
Quality Assurance & Accreditation
Bids & Awards
Notice of Awards
Request for Quotation
Purchase Order
Bid Notices
Quotation or Canvass
Sustainability
Energy Conservation Program
Recycling Programme
SSU Business Continuity Plan
SSU Policy for Sustainable Donations and External Funding
SSU Sustainable Investment Policy
The SSU Smart University Roadmap
SSU Land Use Development and Infrastructure Plan
Transportation Policy Website
Water Conservation Programme
SDGs
SDG 2026
SDG 2025
SDG 2024
News
X
Transportation policy website
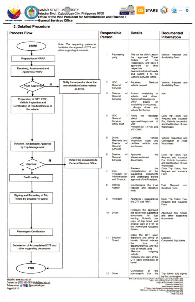
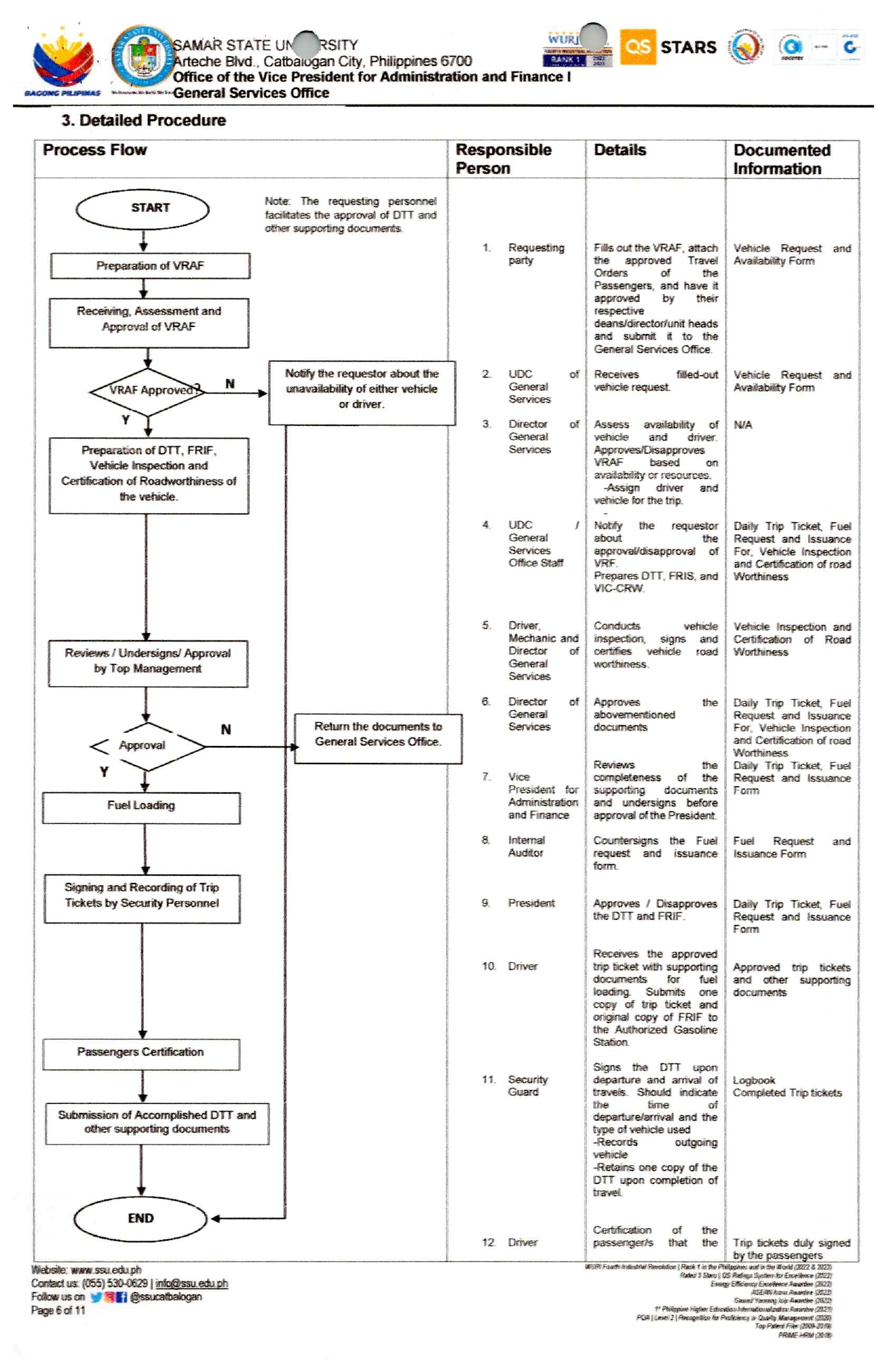
Policy Guidelines on the Usage of University Vehicle